贵州硅耐光电有限公司

精准反馈的安全之桥:光电耦合器在开关电源中的应用

开关电源凭借其高效率、小体积和宽输入电压范围等优势,已成为现代电子设备供电的绝对主力。从手机充电器到服务器电源,从工业设备到家用电器,开关电源无处不在。然而,要实现稳定可靠的电压输出,同时确保高低压侧的安全隔离,离不开一个关键的电子元器件——光电耦合器。

在开关电源中,光耦扮演着"反馈桥梁"和"安全卫士"的双重角色。它将输出端的电压变化信息精准地传递回输入端的控制芯片,同时将高压的危险区域与低压的安全区域彻底隔离。本文将深入探讨光电耦合器在开关电源领域的核心应用与技术要点。

光电耦合器在开关电源中的应用

光电耦合器在开关电源中的应用

一、光电耦合器在开关电源中的核心价值

在开关电源拓扑中,通常分为初级侧(与电网相连,存在高压危险)和次级侧(输出电压较低,供负载使用)。这两侧之间必须实现电气隔离,以确保用户和设备的安全。光耦在此过程中提供了三大核心价值:

  • 安全隔离: 承受数千伏的高压冲击,防止初级侧的高压故障窜入次级侧,这是开关电源安规设计的基石。
  • 精确反馈: 将次级侧的输出电压/电流变化实时、线性地传递给初级侧的PWM控制器,形成闭环控制,确保输出电压的稳定。
  • 简化安规设计: 使用符合加强绝缘要求的光耦,可以大大简化电源的安规布局和PCB爬电距离设计,使电源更容易通过相关安规认证。

二、典型应用场景详解

光电耦合器在开关电源中的应用主要集中在反馈环路,但根据电源拓扑和控制方式的不同,其应用场景也有所差异。

1. 副边精确反馈——最常见的应用

这是市面上绝大多数中高端开关电源(如适配器、工业电源)采用的经典架构。

工作原理: 输出电压经过采样电阻分压后,送入精密电压基准源(如TL431)。当输出电压升高时,TL431的阴极电压降低,流过光耦内部发光二极管的电流增大,光强度增强。光耦次级侧的光敏三极管等效电阻减小,拉低初级侧PWM控制器的FB(反馈)引脚电压。

控制结果: PWM控制器检测到FB电压降低,自动减小PWM占空比,从而降低输出电压,形成负反馈闭环。反之亦然。这个过程中,线性光耦确保了输出电压的微小波动都能被无失真地传递回初级侧。

2. 恒流恒压控制

在电池充电器或LED驱动电源中,需要同时控制输出电压和电流。

双环控制: 次级侧通常设计两路运算放大器,分别采样电压和电流。两路信号通过二极管或逻辑电路耦合后,共同驱动光耦的发光管。无论输出过压还是过流,光耦都能将异常信号传递回初级,迫使电源进入恒压或恒流模式,保护负载。

3. 辅助功能:启动与保护信号传输

除了主要的稳压反馈,光耦在开关电源中还承担着辅助信号隔离的任务:

  • 远程开关机: 在通信电源或服务器电源中,通过一个额外的光耦接收外部控制信号,实现电源的远程开启或关闭。
  • 故障信号上报: 当电源内部发生输入欠压、输出短路或过温时,光耦将故障信号隔离传输至上位机或指示灯,便于系统诊断。
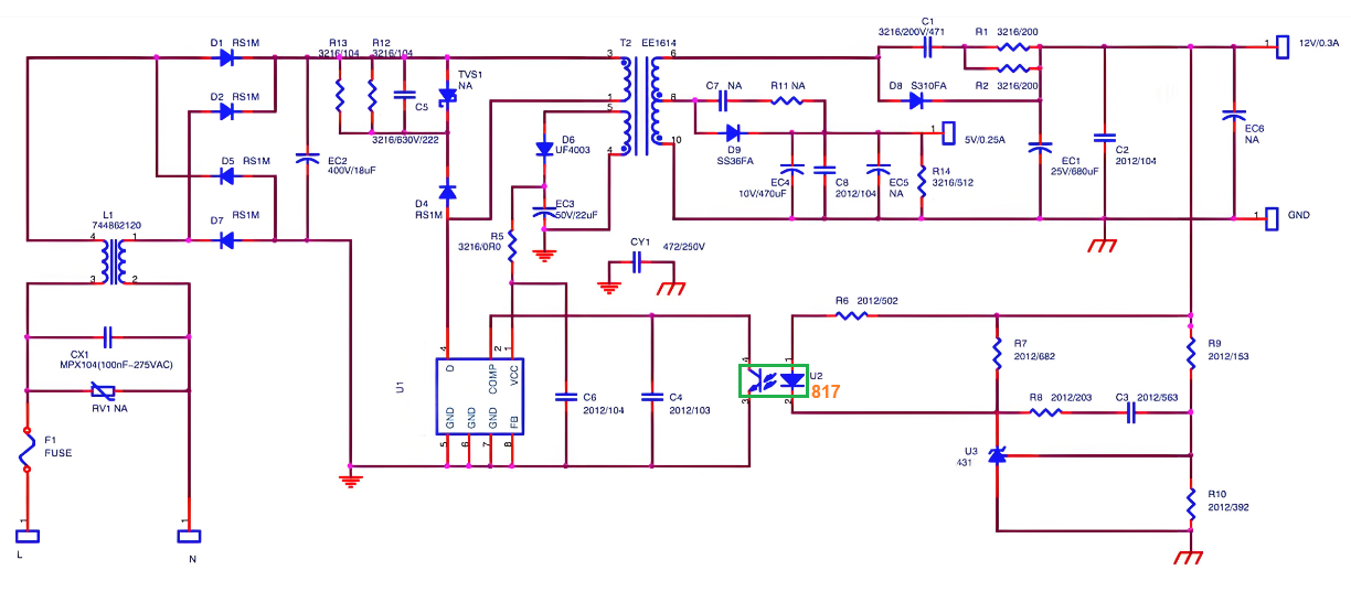
光耦在开关电源中的典型应用原理图

光耦在开关电源中的典型应用原理图

三、选型要点:如何为开关电源选择合适的光耦?

开关电源对光耦的参数要求比普通开关量应用更为严格,工程师在设计时需重点关注以下几点:

1.电流传输比:

  • 工作点匹配: 在开关电源中,光耦通常工作在线性区。需要确保在预期的输出负载范围内,光耦的CTR曲线是线性的。特别是轻载时,流过发光管的电流很小,如果光耦的CTR过低,会导致反馈环路失效。
  • 温度稳定性: CTR随温度升高而增大,随温度降低而减小。在宽温应用(如-40℃~+85℃)中,需要选择CTR变化范围较小的光耦,或设计环路时留有足够的裕量。

2.响应速度:

  • 环路带宽: 开关电源的工作频率通常在几十kHz到上百kHz。光耦的响应速度必须足够快,以跟随开关频率的变化,否则会导致环路延迟,影响动态响应甚至引起振荡。通常需要选择上升/下降时间在几微秒以内的光耦。

3.耐压等级与爬电距离:

  • 安规要求: 根据输入电压和应用场景(如家用、工业用),必须选择符合对应安规等级(如加强绝缘、基础绝缘)的光耦。对于需要过UL Class B或Class F绝缘等级的电源,光耦的爬电距离和电气间隙是关键指标。

4.CTR值的选择:

  • 常见的用于电源反馈的光耦通常按CTR分档。设计时需考虑全电压范围和全负载范围内的CTR变化,通常选用中间档位(如B档或C档)以保证批量生产的稳定性。

四、选型推荐

开关电源中的光耦常见有Si-817、Si-816、Si-101x、Si-357、Si-217等,根据客户不同应用场景和需求选择,可参考以下分类进行选型:

开关电源中常见光耦的典型封装示意图 开关电源中常见光耦的典型封装示意图

开关电源中常见光耦的典型封装示意图

光耦在开关电源中的典型应用电路

光耦在开关电源中的典型应用电路

光耦选型参数表

型号 封装类型 CTR
817 DIP4 A:80-169
B:130-260
C:200-400
D:300-600
SMD4
MDIP4
SLM4
816 DIP4 A:80-169
B:130-260
C:200-400
D:300-600
SMD4
MDIP4
357 SOP4 A:80-169
B:130-260
C:200-400
D:300-600
217/3H7 SSOP4 A:80-169
B:130-260
C:200-400
D:300-600
101X LSOP4 1017:80-169
1018:130-260
1019:200-400

结语

光电耦合器是开关电源闭环控制中不可或缺的一环。它不仅保障了高低压电路之间的绝对安全,更通过精准的电流传输特性,实现了稳定可靠的电压输出。从简单的充电头到复杂的通信基站电源,光耦通过一束无形的光,构建起跨越高压鸿沟的精准反馈通道,守护着每一度电的安全转换。